728x90

Ch1 Seminar 3

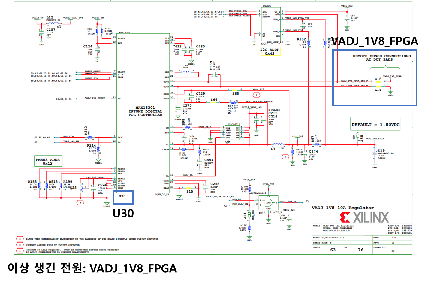
[FPGA] VCU118 power check

- 이슈 발생 VCU118 보드에 FMC 보드를 달아서 FPGA test를 하는데 JTAG 연결이 안 되더라구요;;; 왜 그런가 알아보니까 FMC 보드에 들어가는 전원 소스에 이상이 생겼더라구요 ㅠㅠ 회로도를 보니까 어떤 부품에 이상이 생긴 건지도 알 수 있었습니다. FPGA 보드를 다루는 엔지니어는 보드의 data sheet와 회로도를 끼고 살아야 하겠더라구요;; - SCUI를 통해 보드 전원 체크 모든 보드가 다 그런 건 아닌데 xilinx 홈페이지에서 보드의 상태를 알 수 있는 프로그램을 지원하기도 합니다. https://www.xilinx.com/products/boards-and-kits/vcu118.html#resources 위의 링크에서 System Controller Tutorial을 다운..

Ch1 Seminar/FPGA 2024.01.29

I2C 통신 overview

언젠가 세미나를 하는데 수석님이 'RTL 엔지니어의 중요한 덕목 중 하나는 다양한 IP에 대한 지식이 있어야 한다'라고 하신 기억이 있습니다. SOC integration을 하든 자체 ip를 개발하든 결국에 ip에 대해 알아야 일을 시작할 수 있거든요. 그래서 이번에는 I2C에 대해 알아보도록 하겠습니다. I2C(Inter integrated Circuit)는 SPI에 비해 느리고 전력효율이 좋지 않지만 2개의 핀만으로도 통신이 가능하다는 장점을 가지고 있습니다. 위 그림에서 볼 수 있듯이 하나의 Master가 다수의 Slave와 통신이 가능한데 SCL, SDA 두 신호만으로 통신을 할 수 있습니다. SCL은 SPI의 SCLK와 같이 I2C의 clock이고 SDA는 데이터를 주고받는 선입니다. SCL은 ..

Ch1 Seminar/IP 2023.05.24

SPI 통신 overview

이번주에 SPI를 주제로 세미나가 있어서 준비하면서 공부한 내용을 정리하려고 합니다. SPI(Serial Peripheral Interface)는 I2C, UART 등과 같이 I/O와 통신하는 데 사용되는 시리얼 통신 방법 중 하나입니다. 시리얼 통신 종류마다 각각의 특징이 있는데, SPI의 경우에는 다음과 같습니다. 1. I2C와 다르게 완전 전이중 통신으로써 양방향 통신 지원 2. 전송 비트 수 조절 가능 (~16bit) 3. 최대 4개 핀 사용 4. I2C에 비해 빠른 통신속도 낮은 전력 소비, 단거리 통신만 가능 5. UART의 parity 같은 오류를 검사하는 프로토콜이 없다. 그렇다면 SPI의 작동방식에 대해 알아보겠습니다. - SPI 통신 방식 SPI는 Master와 Slave가 있는데요, ..

Ch1 Seminar/IP 2023.05.16
728x90